The Year End process ‘closes the books’ for the current year and sets up the opening balance for the new accounting year.
All G/L accounts that are marked as Revenue/Expenses will be created in the new year with zero balances. The sum of their total expenses is posted to the opening balance of the Surplus/Deficit account, as indicated in the Year End parameters. All Asset Liability accounts will be created in the new year with the final expenditure balance carried forward to the new year’s opening balance.
A Surplus/Deficit account needs to be present in the Year End Settings for the G/L Year End process to be successful. If there is no Surplus/Deficit Account, one must be created in the settings to successfully complete the year end process.
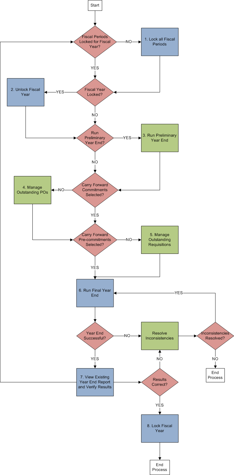
To run a Year End, all fiscal periods for the year must be locked. This can be completed in the G/L Month End sub-module. To run a year end the Fiscal Year being ran cannot be locked.
If the Carry Forward Commitments selection box is selected, the year end process will allow for the outstanding purchase orders in the old year to be carried forward to the next year.
If the Carry Forward Commitments selection box is NOT selected, the user will need to close all outstanding purchase orders in PO Management before proceeding to the year end process.
Any further activities related to the “carried forward” Requisitions and POs are restricted to the new year.
Activities related to the purchase orders include PO change, PO close, invoice entry and invoice delete. A purchase order can only be open in one fiscal year at a time. Therefore, until the final year end is run, such activities against a PO can only be carried out in the year in which the PO was entered. This means that the invoices in the new year, against a prior year's PO, cannot be processed until the final year end has been run, at which time the PO will be closed out of the old year and its remaining commitments opened in the new year. Conversely, after the PO has been brought forward, invoices for the prior year may not be entered against it; such invoices will have to be entered in the new year batch and the expense amount (manually) journalized back to the correct year.
If the Carry Forward Pre-Commitments is selected, the year end process will allow for the outstanding requisitions in the old year to be carried forward to the next year.
If the Carry Forward Pre-Commitments is NOT selected, the user will need to manage all outstanding requisitions before proceeding to the year end process.
In the same way, if precommitments are carried forward, old year requisitions may not be processed into the new year purchase orders until the final year end is run.
.png)
Below is a work flow demonstrating the various steps to complete the Year End process:
.png)
Use the following links to get further information on each step of the process (the numbers correspond to each step in the workflow):
1.How to Lock/Unlock a Fiscal Period (Month)
2.How Lock/Unlock a Fiscal Year- Unlock
3.How to Run a Preliminary Year End
7.How to View an Existing Year End Report
8.How to Lock/Unlock a Fiscal Year- Lock
Note: Click on any one of the above links to learn more about that section.
This process includes the following modules:
•General Ledger
•Purchasing
•Requisition