Accounts Payable (A/P) Process
The Accounts Payable process can be completed in two different ways: from end to end in the Payment Possibility sub-module ,or individual steps in the Pay Run Management sub-module.
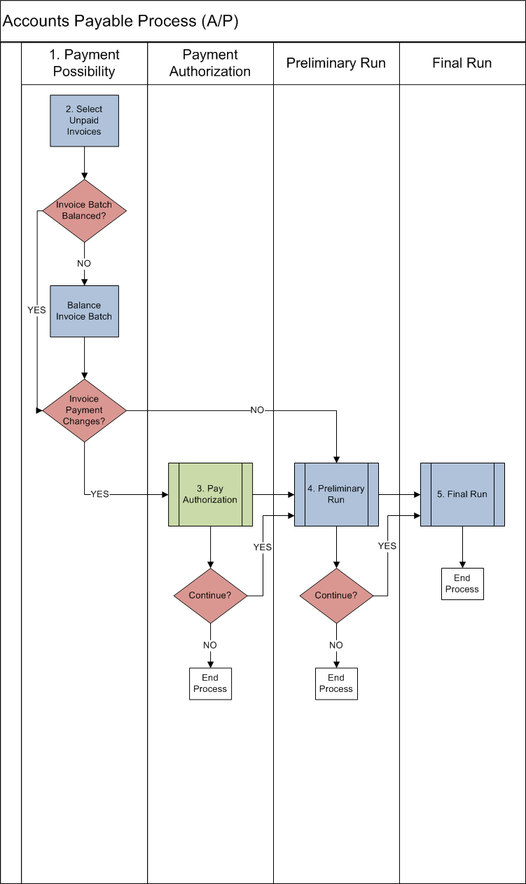
The Payment Possibility is an end to end process that includes: selecting unpaid invoices, pay authorization (optional), preliminary run and final run (see hyperlink 1 below). If at any time this process is stopped, the user can continue where they left off at any time in Pay Run Management by selecting the next step in group actions.
The Pay Run Management breaks up the A/P process into sections where each can be performed individually of one another, or the last place the user left off in the payment possibility (see hyperlinks 2 through 5 below).
Below is a work flow demonstrating the various steps to complete the Accounts Payable (A/P) process:
Note: Not all processes listed below need to be executed to complete the process.
.png)
Use the following links to get further information on each step of the process (the numbers correspond to each step in the workflow):
1.How to Run an A/P Process from Payment Possibility
2.How to Select and Add Unpaid Invoices
3.How to Perform a Pay Authorization
4.How to Perform a Preliminary Run
5.How to Perform a Final Pay Run
Note: Click on any one of the above links to learn more about that section.
This process includes the following module:
•Accounts Payable