Miscellaneous Vendor Process

 

The Miscellaneous Vendor process is used to create a vendor who may be used for a one time only transaction (i.e. CRA, garnishees, retirement gratuities for individuals, and scholarships for students). Selecting the Miscellaneous Vendor selection box when creating a vendor in the Vendor Add screen will define a vendor as miscellaneous in the application.

 

The Miscellaneous Vendor process differs from using another vendor in regards to the invoice and cheque process. The main difference is when creating an invoice or online cheque the application will prompt the user to enter a Vendor Name, this is where the one time vendor information can be altered to present the name of the one time vendor (the Vendor Name change is not available for any other type of vendor)(See example below).

 

 

To retrieve a payment made to a miscellaneous vendor, refer to How to Retrieve a Payment made to a Miscellaneous Vendor for more information on this process.

 

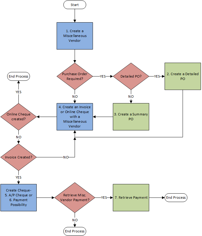
Below is a work flow demonstrating the various steps to complete the Miscellaneous Vendor process: 

 

 

 

Use the following links to get further information on each step of the process (the numbers correspond to each step in the workflow):

1.How to Create a Vendor

2.How to Create a Detailed PO

3.How to Create a Summary PO

4.How to Create an Invoice or Online Cheque with a Miscellaneous Vendor

5.How to Create an A/P Cheque

6.Accounts Payable Process

7.How to Retrieve a Payment made to a Miscellaneous Vendor

 

Note: Click on any one of the above links to learn more about that section.

 

This process includes the following modules:

 

Vendor

Purchasing

Invoice

Accounts Payable

Queries

 

Back to top