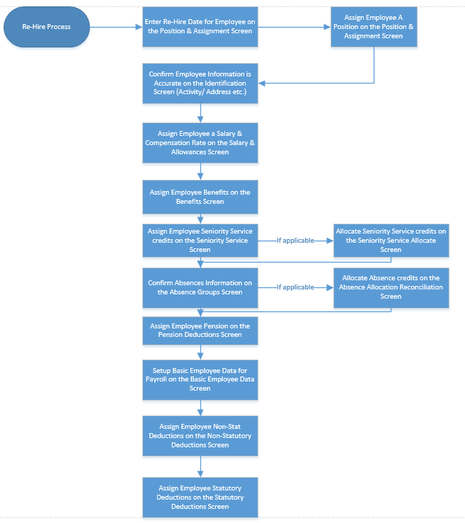
Use the following steps to complete the Process:
.png)
2. Position & Assignment Screen
6. Seniority Service Allocate Screen
8. Absence Allocation Reconciliation Screen
10. Basic Employee Data Screen
11. Non-Statutory Deductions Screen
12. Statutory Deductions Screen