The Requisition to Cheque process has a number of steps that allows the user to complete an end to end transaction where product(s) are selected and a requisition is created. The requisition is approved (auto-approved or by an approver), turned into a purchase order, which is sent to the vendor, received, invoiced, or made into an online cheque and paid to the vendor.
Before beginning the Requisition to Cheque process, there are a number of prerequisites to consider:
Note: These prerequisites should be executed by the system administrator. If any of these have not been fulfilled and access is not available, contact your system administrator for assistance before continuing.
•A requisition batch code needs to have been created. Refer to the Batch Code Management screen in the Batch module to view all current batch codes, or refer to How to Create a New Batch Code for more information on this process.
•All Purchasing settings have been correctly defined, including (but not limited to): Purchasing System, Requisition Master, Requisition Auto-Approval and Requisition Approval Levels.
•Any stock items that are required for purchase have an up to date Tender Expiry Date. If the date is expired, the stock will not display in the Shopping Cart. Refer to How to Modify Multiple Stock Tender Expiry Dates or How to Modify Stock (in the Tender Information section) for more information on these processes.
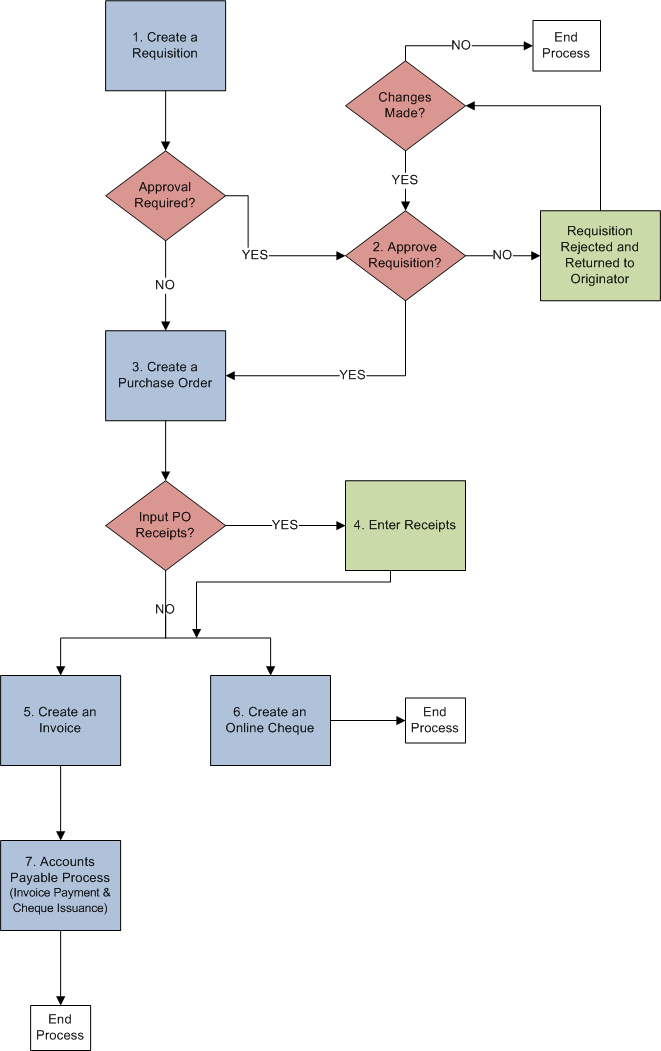
Below is a work flow demonstrating the various steps to complete the Requisition to Cheque process:
Note: Not all processes listed below need to be executed to complete the process.
.png)
Use the following links to get further information on each step of the process (the numbers correspond to each step in the workflow):
2.How to Approve/Reject a Requisition
3.How to Create a Purchase Order from a Requisition
5.How to Create an Invoice from a PO
6.How to Create an Online Cheque
Note: Click on any one of the above links to learn more about that section.
This process includes the following modules:
•Requisition
•Purchasing
•Invoice
•Accounts Payable