Benefits Setup OTIP Process
Use the following steps to complete the Process:
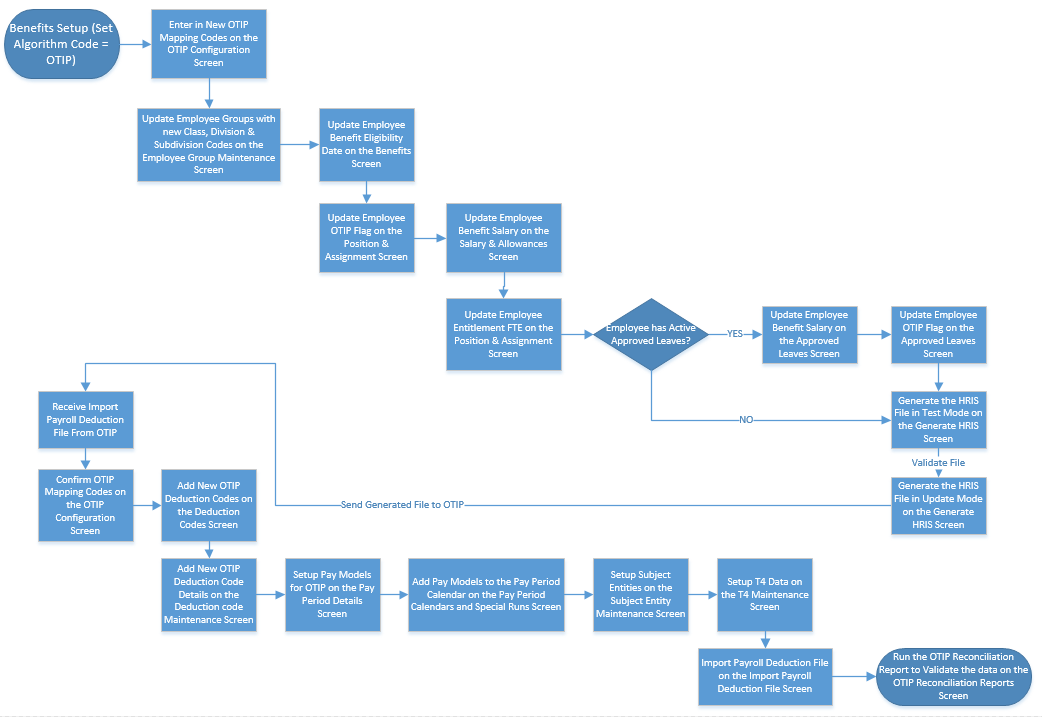
.png)
Full & Changes Only File:
1. Otip Configuration Screen
2. Employee Group Maintenance Screen
3. Benefits Screen
4. Position & Assignment Screen
5. Salary & Allowances Screen
6. Approved Leaves Screen
7. Generate HRIS Screen
Import Payroll Deduction File:
1. Deduction Codes Screen
2. Deduction Code Maintenance Screen
3. Pay Period Details Screen
4. Pay Period Calendars and Special Runs Screen
5. Subject Entity Maintenance Screen
6. T4 Maintenance Screen
7. Import Payroll Deduction File Screen
8. OTIP Reconciliation Reports Screen